○新潟県市町村総合事務組合消防団員等福祉事業の実施に関する規則
平成16年3月1日
規則第28号
(目的)
第1条 この規則は、新潟県市町村総合事務組合消防団員等公務災害補償条例(平成16年条例第26号。以下「補償条例」という。)第25条の規定に基づき、非常勤消防団員及び非常勤水防団員(以下「団員」という。)で公務上の災害を受けたものの社会復帰の促進、団員及びその遺族の援護、団員の公務上の災害防止並びに団員がその所有する自動車等に損害を受けた場合の見舞金の支給(以下「福祉事業」という。)の実施に関し、必要な事項を定めることを目的とする。
(福祉事業の種類)
第2条 新潟県市町村総合事務組合(以下「組合」という。)は、補償条例第25条第1項の規定に基づき、次の福祉事業を行う。
(1) 外科後処置に関する事業
(2) 補装具に関する事業
(3) リハビリテーションに関する事業
(4) アフターケアに関する事業
(5) 休業援護金の支給
(6) 在宅介護を行う介護人の派遣に関する事業
(7) 奨学援護金の支給
(8) 就労保育援護金の支給
(9) 傷病特別支給金の支給
(10) 障害特別支給金の支給
(11) 遺族特別支給金の支給
(12) 障害特別援護金の支給
(13) 遺族特別援護金の支給
(14) 傷病特別給付金の支給
(15) 障害特別給付金の支給
(16) 遺族特別給付金の支給
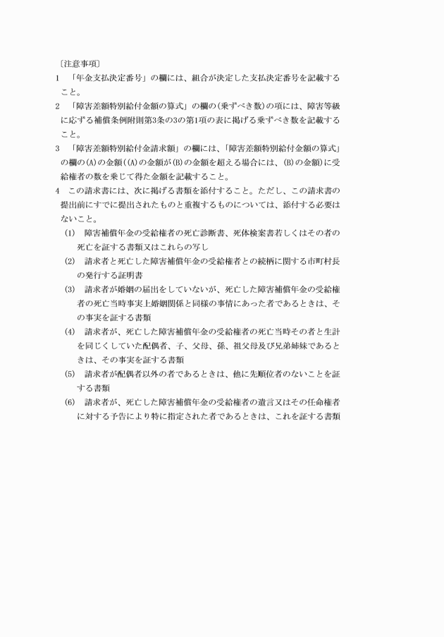
(17) 障害差額特別給付金の支給
(18) 長期家族介護者援護金の支給
2 組合は、補償条例第25条第2項の規定に基づき、次の福祉事業を行う。
(1) 公務災害防止対策事業
(2) 自動車等損害見舞金の支給
(外科後処置に関する事業)
第3条 組合は、新潟県市町村総合事務組合消防団員等に係る損害補償の支給等に関する規則(平成19年規則第3号。以下「支給規則」という。)別表第2に定める程度の障害(同表に定める各障害等級の障害に該当しない障害であって、同表に定める各障害等級の障害に相当するものを含む。次条第1項、第5条第1項及び第8条第1項において同じ。)が存する者のうち、義肢装着のための断端部の再手術、義眼の装かん、局部神経症状の軽減のための処置若しくは醜状軽減のための処置が必要であると認められる者又はこれらの処置以外の処置が特に必要であると組合が認める者に対し、外科後処置として、組合の指定する施設において、必要な処置を行い、又はその処置に必要な費用を支給する。
2 前項に規定する外科後処置の範囲は、次に掲げるものであって、外科後処置上相当と認められるものとする。
(1) 診察
(2) 薬剤又は治療材料の支給
(3) 処置、手術その他の治療
(4) 居宅における療養上の管理及びその療養に伴う世話その他の看護
(5) 病院又は診療所への入院及びその療養に伴う世話その他の看護
(6) 移送
3 第1項に規定する外科後処置が入院等を伴うものである場合には、その入院等の期間1日につき850円の日当を支給する。
4 第1項に規定する外科後処置の費用の額は、前項の規定によるものを除き、新潟県市町村総合事務組合消防団員等療養に要する費用の算定の基準に関する規則(平成16年規則第27号。以下「療養基準」という。)の範囲内とする。
2 前項に規定する補装具は、義肢、装具、義眼、眼鏡、補聴器、人工こう頭、車椅子、収尿器、歩行補助つえ、盲人安全つえ、点字器その他組合が必要と認める補装具とする。
3 前項に掲げる補装具を支給する場合には、次に定めるところによる。
(1) 義肢は、四肢又は手指若しくは足指の一部又は全部を失った者に対し、1障害部位につき2本を支給する。
(2) 装具は、四肢の一部若しくは全部の用を廃した者又は体幹の機能に障害を残す者に対し、1障害部位につき2個(体幹装具については1個)を支給する。
(3) 義眼は、1眼又は両眼を失明した者に対し、失明した1眼につき1個を支給する。
(4) 眼鏡は、1眼若しくは両眼のきょう正視力が0.6以下になった者又はしゅう明、昼盲等の障害を残す者に対し、1個(必要と認める場合は2個)を支給する。
(5) 補聴器は、1耳又は両耳の聴力が40センチメートル以上離れては普通の話声を解することができない者に対し、1個を支給する。
(6) 人工こう頭は、言語の機能を廃した者に対し、1個を支給する。
(7) 車椅子は、両下肢を失い、又はその用を全廃した者で義肢又は装具の使用を不適当とする者に対し、1台を支給する。
(8) 収尿器は、排尿の機能に障害を残す者に対し、2個を支給する。
(9) 歩行補助つえは、歩行の機能に障害を残す者に対し、1本又は1組を支給する。
(10) 盲人安全つえ又は点字器は、両眼のきょう正視力が0.1以下になった者に対し、それぞれ1本又は1個を支給する。
(11) 前各号に掲げる補装具以外の補装具は、組合が定める範囲内で支給する。
4 前項の規定により支給した補装具が、き損し、又は適合しなくなった場合には修理を行い、滅失し、又は修理を適当としなくなった場合には再支給を行う。ただし、修理又は再支給は、そのき損、滅失等が支給を受けた者の故意によって生じた場合は、行わない。
5 前2項に規定する補装具の支給、修理又は再支給に要する費用の額は、障害者の日常生活及び社会生活を総合的に支援するための法律(平成17年法律第123号)第76条第2項の規定による補装具の購入又は修理に、通常要する費用の額を勘案した基準(この基準によることができないときは、現に要した費用)の範囲内とする。
7 補装具の支給、修理又は再支給を受けるために旅行する場合は、第7条の規定により算定した額を旅行費として支給する。
(リハビリテーションに関する事業)
第5条 組合は、支給規則別表第2に定める程度の障害を存する者のうち、社会復帰のために身体的機能の回復等の措置が必要であると認められる者に対し、リハビリテーションとして組合の指定する施設において、組合が必要と認める措置を行い、又はその措置に必要な費用を支給する。
2 前項に規定するリハビリテーションの範囲は、機能訓練、職業訓練その他相当と認められる訓練とする。
3 第1項に規定するリハビリテーションの費用は、訓練指導料、宿泊料、食事料等必要な経費とし、その額は実費とする。
4 リハビリテーションを受けるために旅行する場合は、第7条の規定により算定した額を旅行費として支給する。
第6条 削除
(1) 鉄道費 旅客運賃、急行料金(普通急行列車若しくは準急行列車を運行する線路により片道50キロメートル以上旅行する場合又は特別急行列車を運行する線路により片道100キロメートル以上旅行する場合に限る。以下この号において同じ。)、特別車両料金(旅客運賃の等級を2階級に区分する線路により旅行する場合を除く。)及び座席指定料金(普通急行列車を運行する線路により片道100キロメートル以上旅行する場合に限る。)とし、旅客運賃及び急行料金は、旅客運賃の等級を2階級に区分する線路により旅行する場合にあっては、上位の等級の旅客運賃及び急行料金とする。
(2) 船賃 旅客運賃、特別船室料金(旅客運賃を2以上の階級に区分する船舶により旅行する場合を除く。)及び座席指定料金とし、旅客運賃は、その等級を3階級に区分する船舶により旅行する場合にあっては中位の等級の旅客運賃、2階級に区分する船舶により旅行する場合にあっては上位の等級の旅客運賃とする。
(3) 車賃 1キロメートルにつき37円とし、全路程を通算した距離(1キロメートル未満の端数がある場合は、これを切り捨てた距離)により計算する。ただし、障害の程度によりこの額により難いと認められる場合は、実費額とする。
(4) 宿泊料 1夜につき10,900円とする。
(アフターケアに関する事業)
第8条 組合は、公務上負傷し、又は疾病にかかり、治った者のうち、外傷による脳の器質的損傷を受けた者で支給規則別表第2に定める程度の障害が存するものその他組合が定める者に対し、アフターケアとして、組合の指定する施設において、必要な処置を行い、又はその処置に必要な費用を支給する。
(休業援護金の支給)
第9条 休業援護金は、休業補償を受ける者その他組合が定める者に対して、1日につき補償基礎額の100分の20を超えない範囲内で組合が定める額を支給する。
(在宅介護を行う介護人の派遣に関する事業)
第10条 組合は、傷病補償年金又は障害補償年金の受給権者のうち、現に居宅において介護を受けている者であって、管理者が定める障害を有する者に対し、管理者が定める範囲内で、組合の指定する事業者において介護人を派遣し、入浴、排せつ、食事等の介護その他の日常生活を営むのに必要な便宜(以下「介護等」という。)を供与し、又その供与に必要な費用を支給する。
ただし、介護等の供与を受け、又はその供与に必要な費用の支給を受ける者は、管理者が定める範囲内で、当該介護等に係る費用の一部を負担するものとする。
第11条 削除
(奨学援護金の支給)
第12条 奨学援護金は、傷病補償年金、障害補償年金又は遺族補償年金(以下「年金たる損害補償」という。)の受給権者のうち、次の各号の一に該当する者に対して支給する。
(1) 障害補償年金の受給権者(支給規則別表第2に定める第1級から第3級までの障害等級に該当する障害がある者に限る。以下次号並びに次条第1項第1号及び第2号において同じ。)のうち、学校教育法(昭和22年法律第26号)第1条に定める学校(幼稚園を除く。)若しくは同法第124条に定める専修学校(一般課程にあっては、当該課程の程度が高等課程と同等以上であると組合が認めるものに限る。以下同じ。)に在学する者又は職業能力開発促進法(昭和44年法律第64号)第15条の7第1項各号に掲げる施設(次項において「公共職業能力開発施設」という。)において職業訓練(職業能力開発促進法施行規則(昭和44年労働省令第24号)第9条の表に掲げる普通職業訓練(短期課程のものを除く。)又は高度職業訓練(専門短期課程及び応用短期課程のものを除く。)とする。次項第4号において同じ。)を受ける者若しくは同法第27条に定める職業能力開発総合大学校において職業訓練(職業能力開発促進法施行規則第36条の2に規定する職業訓練とする。次項第4号において同じ。)を受ける者(以下「在学者等」という。)であって学資等の支弁が困難であると認められるもの
(3) 遺族補償年金の受給権者のうち、在学者等であって学資等の支弁が困難であると認められるもの
(4) 遺族補償年金の受給権者のうち、非常勤消防団員又は非常勤水防団員の死亡の当時その収入によって生計を維持していた当該非常勤消防団員又は当該非常勤水防団員の子(当該非常勤消防団員又は当該非常勤水防団員の死亡の当時胎児であった子を含む。)である在学者等と生計を同じくしている者であって、当該在学者等に係る学資等の支弁が困難であると認められるもの
(1) 小学校、義務教育学校の前期課程又は特別支援学校の小学部に在学する者 月額14,000円
(2) 中学校、義務教育学校の後期課程、中等教育学校の前期課程又は特別支援学校の中学部に在学する者 月額18,000円
(3) 高等学校・中等教育学校の後期課程、高等専門学校の第1学年から第3学年まで、特別支援学校の高等部若しくは専修学校の高等課程若しくは一般課程に在学する者又は公共職業能力開発施設において中学校を卒業した者、中等教育学校の前期課程を修了した者若しくはこれと同等以上の学力を有すると認められる者を対象とする普通課程の普通職業訓練若しくは職業訓練法施行規則の一部を改正する省令(昭和53年労働省令第37号)附則第2条の規定による専修訓練課程の第1類の普通職業訓練を受ける者 月額16,000円
(4) 大学、高等専門学校の第4学年、第5学年若しくは専攻科若しくは専修学校の専門課程に在学する者又は公共職業能力開発施設において職業訓練(前号に掲げるものを除く。)を受ける者若しくは職業能力開発総合大学校において職業訓練を受ける者 月額39,000円
4 奨学援護金は、これを受けている者にその支給額を変更すべき事実が生じた場合には、その事実が生じた日の属する月の翌月(新たに在学者等となった者が生じたことにより支給額を増額すべき場合又は奨学援護金に係る在学者等について支給額を増額すべき事実が生じた場合にあっては、その事実が生じた日の属する月)からその支給額を改定する。
5 第1項第3号又は第4号に該当する者に係る奨学援護金は、補償条例第14条第1項の規定により遺族補償年金の支給が停止されている者に対しては、当該遺族補償年金の支給が停止されている間、支給しない。
6 奨学援護金は、毎年2月、4月、6月、8月、10月及び12月の6期に、それぞれその前月分までを支給する。ただし、奨学援護金を支給すべき事由が消滅した場合におけるその期の奨学援護金は、支給期月でない月であっても、支給するものとする。
7 奨学援護金に係る在学者等について奨学援護金を支給することが適当でない事情があると認めるときは、その事情が存する期間、当該在学者等にかかる奨学援護金を支給しないことができる。
(就労保育援護金の支給)
第13条 就労保育援護金は、年金たる損害補償の受給権者のうち、次の各号の一に該当するものに対して支給する。
(1) 障害補償年金の受給権者で未就学の子(直系血族又は直系姻族以外の者の養子となっているものを除く。以下この項において同じ。)と生計を同じくしている者のうち、自己の就労のため当該未就学の子を児童福祉法(昭和22年法律第164号)第39条に規定する保育所、学校教育法第1条に規定する幼稚園、就学前の子どもに関する教育、保育等の総合的な提供の推進に関する法律(平成18年法律第77号)第2条第7項に規定する幼保連携型認定こども園等(以下「保育所等」という。)に預けている者で、保育に係る費用を援護する必要があると認められるもの
(2) 傷病補償年金の受給権者又は障害補償年金の受給権者で、未就学の子と生計を同じくしている者のうち、自己と生計を同じくしている者の就労のため当該未就学の子を保育所等に預けている者で、保育に係る費用を援護する必要があると認められるもの
(3) 遺族補償年金の受給権者で非常勤消防団員又は非常勤水防団員の死亡の当時その収入によって生計を維持していた当該非常勤消防団員又は当該非常勤水防団員の未就学の子(当該非常勤消防団員又は当該非常勤水防団員の死亡の当時胎児であった子を含み、次号に該当する者を除く。)と生計を同じくしている者のうち、自己の就労のため当該未就学の子を保育所等に預けている者で、保育に係る費用を援護する必要があると認められるもの
(4) 遺族補償年金の受給権者で未就学の児童である者のうち、自己と生計を同じくしている者の就労のため保育所等に預けられている者で保育に係る費用を援護する必要があると認められるもの
2 就労保育援護金の支給額は、保育所等に預けられている者(以下「保育児」という。)1人につき月額12,000円とする。
(傷病特別支給金の支給)
第14条 傷病特別支給金は、傷病補償年金の受給権者に対し、支給する。
(1) 第1級 114万円
(2) 第2級 107万円
(3) 第3級 100万円
(障害特別支給金の支給)
第15条 障害特別支給金は、障害補償の受給権者に対し、支給する。
(1) 第1級 342万円
(2) 第2級 320万円
(3) 第3級 300万円
(4) 第4級 264万円
(5) 第5級 225万円
(6) 第6級 192万円
(7) 第7級 159万円
(8) 第8級 65万円
(9) 第9級 50万円
(10) 第10級 39万円
(11) 第11級 29万円
(12) 第12級 20万円
(13) 第13級 14万円
(14) 第14級 8万円
(遺族特別支給金の支給)
第16条 遺族特別支給金は、遺族補償年金(補償条例第13条第1項後段の規定により支給される遺族補償年金を除く。)又は遺族補償一時金(補償条例第16条第2号の規定により支給される遺族補償一時金を除く。)の受給権者に対し、支給する。
(1) 遺族補償年金の受給権者 300万円
(2) 遺族補償一時金の受給権者で補償条例第15条第1項第1号、第2号又は第4号に該当するもの 300万円
(3) 遺族補償一時金の受給権者で、補償条例第15条第1項第3号に該当する者のうち、非常勤消防団員又は非常勤水防団員の死亡の当時18歳未満若しくは55歳以上の3親等内の親族又は支給規則別表第2に定める第7級以上の障害等級の障害に該当する状態にある三親等内の親族 210万円
(4) 遺族補償一時金の受給権者で、補償条例第15条第1項第3号に該当するもの(前号に掲げる者を除く。) 120万円
(障害特別援護金の支給)
第17条 障害特別援護金は、障害補償の受給権者に対し、支給する。
(1) 第1級 1,540万円
(2) 第2級 1,500万円
(3) 第3級 1,460万円
(4) 第4級 875万円
(5) 第5級 745万円
(6) 第6級 615万円
(7) 第7級 485万円
(8) 第8級 320万円
(9) 第9級 250万円
(10) 第10級 195万円
(11) 第11級 145万円
(12) 第12級 105万円
(13) 第13級 75万円
(14) 第14級 45万円
(遺族特別援護金の支給)
第18条 遺族特別援護金は、遺族補償年金(補償条例第13条第1項後段の規定により支給される遺族補償年金を除く。次項において同じ。)又は、遺族補償一時金(補償条例第16条第2号の規定により支給される遺族補償一時金を除く。次項において同じ。)の受給権者に対し、支給する。
(1) 遺族補償年金の受給権者 1,860万円
(2) 遺族補償一時金の受給権者で、補償条例第15条第1項第1号、第2号又は第4号に該当するもの 1,860万円
(3) 遺族補償一時金の受給権者で補償条例第15条第1項第3号に該当する者のうち、非常勤消防団員又は非常勤水防団員の死亡の当時18歳未満若しくは55歳以上の三親等内の親族又は支給規則別表第2に定める第7級以上の障害等級の障害に該当する状態にある三親等内の親族 1,302万円
(4) 遺族補償一時金の受給権者で、補償条例第15条第1項第3号に該当するもの(前号に掲げる者を除く。) 744万円
(傷病特別給付金の支給)
第19条 傷病特別給付金は、傷病補償年金の受給権者に対し、年金として支給する。
2 傷病特別給付金の額は、1年につき、その者に対して支給すべき補償条例第8条の2第2項の規定による傷病補償年金の額(当該傷病補償年金について補償条例第18条の2の規定が適用された場合にあっては、当該傷病補償年金に係る傷病等級に応じ、当該額に同条に規定する率を乗じて得た額を加算した額)に100分の20を乗じて得た額とする。ただし、その額は、150万円に、当該傷病補償年金に係る傷病等級に応じ、同項各号に定める倍数を365で除して得た数を乗じて得た額を超えないものとする。
(障害特別給付金の支給)
第20条 障害特別給付金は、障害補償年金の受給権者に対しては、年金として、障害補償一時金の受給権者に対しては、一時金として、それぞれ支給する。
2 障害特別給付金の額は、次の各号に掲げる者の区分に応じ、当該各号に定める額とする。ただし、その額は、150万円に、当該障害補償に係る障害等級に応じ、補償条例第9条第3項各号及び第4項各号に定める倍数を365で除して得た数を乗じて得た額を超えないものとする。
(1) 障害補償年金の受給権者 1年につき、その者に対して支給すべき補償条例第9条第3項の規定による障害補償年金の額(当該障害補償年金について補償条例第18条の2の規定が適用された場合にあっては、当該障害補償年金に係る障害等級に応じ、当該額に同条に規定する率を乗じて得た額を加算した額)に100分の20を乗じて得た額
(2) 障害補償一時金の受給権者 その者に対して支給すべき補償条例第9条第4項の規定による障害補償一時金の額(当該障害補償一時金について補償条例第18条の2の規定が適用された場合にあっては、当該額に100分の50を乗じて得た額を加算した額)に100分の20を乗じて得た額
3 補償条例第9条第8項の規定による障害補償の受給権者に係る障害特別給付金の額は、前項の規定にかかわらず、次の各号に掲げる場合の区分に応じ、加重後の障害等級に応ずる同項の規定による額から当該各号に定める額(その額が、150万円に、加重前の障害等級に応じ、補償条例第9条第3項各号及び第4項各号に定める倍数を365で除して得た数を乗じて得た額を超えるときは、当該乗じて得た額)を差し引いた額とする。
(1) 加重後の障害の程度が支給規則別表第2に定める第7級以上の障害等級に該当する場合 加重前の障害の程度が同表に定める第7級以上の障害等級に該当するものであるときはその障害等級に応ずる障害補償年金の額(加重後の障害が補償条例第18条の2に規定する公務上の災害に係るものである場合には、当該額に加重前の障害の程度に応じ同条に規定する率を乗じて得た額を加算した額)に100分の20を乗じて得た額、加重前の障害の程度が同表に定める第8級以下の障害等級に該当するものであるときはその障害等級に応ずる障害補償一時金の額(加重後の障害が同条に規定する公務上の災害に係るものである場合には、当該額に100分の50を乗じて得た額を加算した額)に100分の20を乗じて得た額を25で除して得た額
(2) 加重後の障害の程度が支給規則別表第2に定める第8級以下の障害等級に該当する場合 加重前の障害等級に応ずる障害補償一時金の額(加重後の障害が補償条例第18条の2に規定する公務上の災害に係るものである場合には、当該額に100分の50を乗じて得た額を加算した額)に100分の20を乗じて得た額
(損害補償の制限に関する規定の準用)
第21条 補償条例第19条の規定は、傷病特別支給金、障害特別支給金、傷病特別給付金及び障害特別給付金の支給について準用する。
(遺族特別給付金の支給)
第22条 遺族特別給付金は、遺族補償年金の受給権者に対しては、年金として、遺族補償一時金の受給権者に対しては、一時金として、それぞれ支給する。
2 遺族特別給付金は、前項に定めるもののほか、遺族補償年金の受給権者が遺族補償年金前払一時金の支給を受けたため補償条例第16条第2号の規定に該当しないこととなった者で、当該遺族補償年金の受給権者に当該遺族補償年金前払一時金が支給されなかったものとした場合に同号の規定に該当して遺族補償一時金の受給権者となるものに対し、一時金として支給する。
(1) 遺族補償年金の受給権者 1年につき、その者に対し支給すべき補償条例第12条第1項の規定による遺族補償年金の額(当該遺族補償年金について補償条例第18条の2の規定が適用された場合にあっては、当該額に100分の50を乗じて得た額を加算した額)に100分の20を乗じて得た額。ただし、その額は、150万円に、当該遺族補償年金の額の算定の基礎となった遺族の人数の区分に応じ、同項各号に規定する補償基礎額に乗ずべき数を365で除して得た数を乗じて得た額を超えないものとする。
(2) 補償条例第16条第1号の規定による遺族補償一時金の受給権者 その者に対して支給すべき補償条例第16条の2第1項の規定による遺族補償一時金の額(当該遺族補償一時金について補償条例第18条の2の規定が適用された場合にあっては、当該額に100分の50を乗じて得た額を加算した額)に100分の20を乗じて得た額。ただし、その額は、150万円に、当該遺族補償一時金に係る同項各号に定める倍数を365で除して得た数を乗じて得た額を超えないものとする。
(3) 補償条例第16条第2号の規定による遺族補償一時金の受給権者及び前項の規定による遺族特別給付金を受けることができる者 前号の規定による遺族特別給付金の額から、同一の事由につき既に支給された第1号の規定による遺族特別給付金の額の合計額を差し引いた額
5 補償条例第14条第1項又は補償条例附則第4条の2第4項の規定により遺族補償年金の支給が停止されている者に対する遺族特別給付金は、当該遺族補償年金の支給が停止されている間、支給しない。
(障害差額特別給付金の支給)
第22条の2 障害差額特別給付金は、障害補償年金差額一時金の受給権者に対し、一時金として支給する。
2 障害差額特別給付金は、前項に定めるもののほか、障害補償年金の受給権者が障害補償年金前払一時金の支給を受けたため障害補償年金差額一時金を受ける権利を有しないこととなった者で、当該障害補償年金の受給権者に当該障害補償年金前払一時金が支給されなかったものとした場合に障害補償年金差額一時金を受ける権利を有することになるものに対し、一時金として支給する。
(1) 障害補償年金差額一時金の受給権者 障害補償年金差額一時金に係る障害補償年金に係る障害等級に応じ、補償条例附則第3条の3第1項の表の右欄に掲げる額(当該障害補償年金について補償条例第18条の2の規定が適用された場合にあっては、当該障害補償年金に係る障害等級に応じ、同表の右欄に掲げる額に、同条に規定する率を乗じて得た額を同表の右欄に掲げる額に加算した額。次項において「障害差額特別給付金限度額」という。)に100分の20を乗じて得た額(その額が、150万円に、当該障害等級に応じ、同表の右欄に掲げる数を365で除して得た数を乗じて得た額を超えるときは、当該乗じて得た額)から、既に支給された当該障害補償年金に係る障害特別給付金の額の合計額を差し引いた額
4 補償条例第9条第8項の規定による障害補償年金の受給権者の死亡により障害差額特別給付金を受けることになった者の当該障害差額特別給付金の額は、前項の規定にかかわらず、次の各号に掲げる場合の区分に応じ、当該各号に定める額に100分の20を乗じて得た額(その額が、150万円に、次の各号に掲げる場合の区分に応じ、当該各号に定める額(当該障害補償年金について補償条例第18条の2の規定が適用された場合にあっては、その規定の適用がないものとした場合における当該各号に定める額)を補償基礎額で除して得た数を365で除して得た数を乗じて得た額を超えるときは、当該乗じて得た額)から、既に支給された当該障害補償年金に係る第20条第3項の規定による障害特別給付金の額の合計額を差し引いた額とする。
(1) 加重前の障害の程度が支給規則別表第2に定める第7級以上の障害等級に該当する場合 加重後の障害等級に応ずる障害差額特別給付金限度額から、加重前の障害等級に応ずる障害差額特別給付金限度額を差し引いた額
(2) 加重前の障害の程度が支給規則別表第2に定める第8級以下の障害等級に該当する場合 加重後の障害等級に応ずる障害差額特別給付金限度額に、当該障害補償年金に係る補償条例第9条第8項の規定による金額を当該障害補償年金に係る加重後の障害等級に応ずる同条第3項の規定による金額(当該障害補償年金について補償条例第18条の2の規定が適用された場合にあっては、当該障害補償年金に係る障害等級に応じ、同項の規定による金額に同条に規定する率を乗じて得た額を加算した額)で除して得た数を乗じて得た額
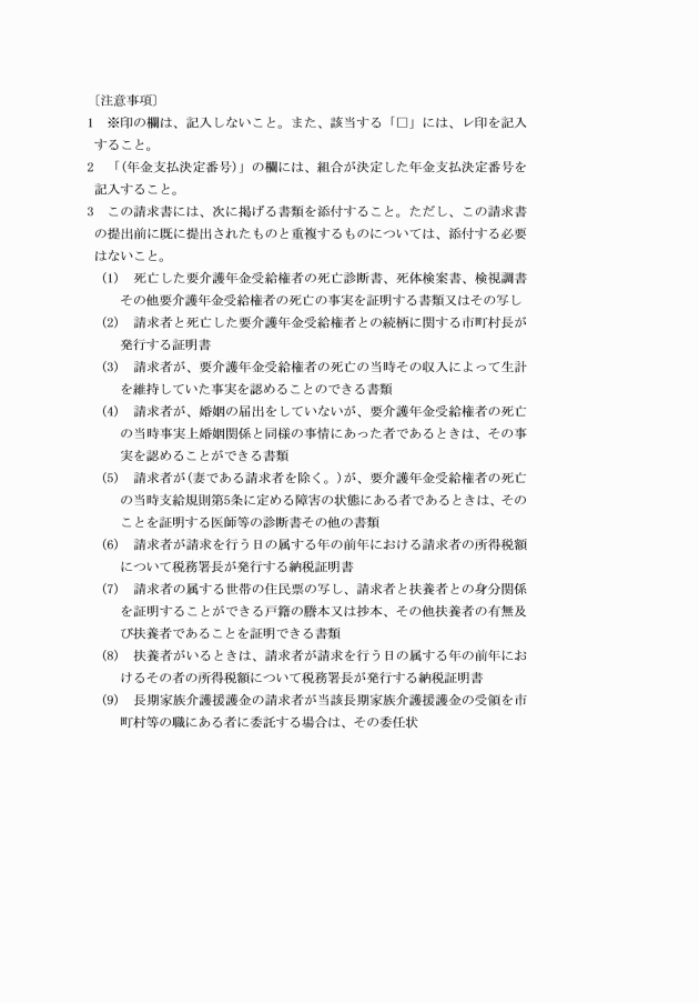
(長期家族介護者援護金の支給)
第22条の3 長期家族介護者援護金は、傷病補償年金又は障害補償年金の受給権者のうち当該傷病補償年金又は当該障害補償年金に係る障害が次の各号の一に該当する者(以下この条において「要介護年金受給権者」という。)が当該障害に係る傷病補償年金又は障害補償年金を支給すべき事由が生じた日の翌日から起算して10年を経過した日以後に死亡した場合(その死亡が公務上の災害と認められる場合を除く。)に、その遺族に対し、支給する。ただし、要介護年金受給権者の死亡の原因について長期家族介護者援護金を支給することが適当でない事情があると認めたときは、管理者は、長期家族介護者援護金を支給しないことができる。
(1) せき髄その他神経系統の機能又は精神の著しい障害により、常に介護を要するもの
(2) 胸腹部臓器の機能の著しい障害により、常に介護を要するもの
2 長期家族介護者援護金を受けることができる遺族は、要介護年金受給権者の配偶者、子、父母、孫、祖父母及び兄弟姉妹のうち、要介護年金受給権者の死亡の当時その収入によって生計を維持していたものであって、生活に困窮していると認められるものとする。ただし、妻(婚姻の届出をしていないが、事実上婚姻関係と同様の事情にあった者を含む。)以外の者にあっては、要介護年金受給権者の死亡の当時次に掲げる要件に該当した場合に限るものとする。
(2) 子又は孫については、特定障害状態にあること
3 長期家族介護者援護金を受けるべき遺族の順位は、配偶者、子、父母、孫、祖父母及び兄弟姉妹の順序とし、父母については、養父母を先にし、実父母を後にする。
6 長期家族介護者援護金の支給は、100万円とする。ただし、長期家族介護者援護金の支給を受けることができる者が2人以上あるときは、100万円をその人数で除して得た額とする。
7 要介護年金受給権者を故意に死亡させた者又は要介護年金受給権者の死亡前に、当該要介護年金受給権者の死亡によって長期家族介護者援護金を受けることができる先順位若しくは同順位の遺族となるべき者を故意に死亡させた者は、長期家族介護者援護金を受けることができる遺族としない。
(公務災害防止対策事業)
第22条の4 組合は、団員の公務上の災害を防止するため、公務災害防止対策事業を行う。
2 公務災害防止対策事業を行うために必要な事項は、管理者が別に定める。
(自動車等損害見舞金の支給)
第22条の5 組合は、団員が次の各号に定める自動車又は原動機付自転車(以下この条において「自動車等」という。)を消防団又は水防団の活動の円滑な遂行のために使用し、又は使用させたことにより当該自動車等に損害を受けた場合は、管理者が別に定める見舞金を支給する。
(1) 団員が所有する自動車等
(2) 団員と生計を一にするこれらの者の親族(団員とまだ婚姻の届出をしないが事実上婚姻関係と同様の事情にある者を含む。)の所有する自動車等
(3) 団員又は前号に規定する親族をその業務を執行する社員、取締役又はこれに準ずる者とする法人の所有する自動車等
(傷病特別給付金等の額の端数処理)
第23条 傷病特別給付金、年金たる障害特別給付金又は年金たる遺族特別給付金(以下「傷病特別給付金等」という。)の額に50円未満の端数があるときは、これを切り捨て、50円以上100円未満の端数があるときは、これを100円に切り上げるものとする。
(傷病特別給付金等の支給期間等)
第24条 補償条例第20条第1項及び第3項の規定は、傷病特別給付金等の支給について準用する。
2 補償条例第8条の2第4項の規定は、傷病特別給付金の支給について、同条例第9条第9項の規定は、年金たる障害特別給付金の支給について準用する。
(傷病特別給付金等の支払の調整)
第25条 年金たる遺族特別給付金の支給を停止すべき事由が生じたにもかかわらず、その停止すべき期間の分として年金たる遺族特別給付金が支払われたときは、その支払われた年金たる遺族特別給付金は、その後に支払うべき年金たる遺族特別給付金の内払とみなすことができる。傷病特別給付金等を減額して改正すべき事由が生じたにもかかわらず、その事由が生じた月の翌月以後の分として減額しない額の傷病特別給付金等が支払われた場合における当該傷病特別給付金等の当該減額すべきであった部分についても、同様とする。
2 同一の傷病に関し、傷病特別給付金の支給を受けることができる者が、休業援護金又は障害特別給付金の支給を受けることができることとなり、かつ、当該傷病特別給付金を支給すべき事由が消滅した場合において、その消滅した月の翌月以後の分として傷病特別給付金が支払われたときは、その支払われた傷病特別給付金は、当該休業援護金又は障害特別給付金の内払とみなす。
3 同一の傷病に関し、休業援護金の支給を受けている者が傷病特別給付金又は障害特別給付金の支給を受けることができることとなり、かつ、当該休業援護金の支給を行わないこととなった場合において、その後も休業援護金が支払われたときは、その支払われた休業援護金は、当該傷病特別給付金又は障害特別給付金の内払とみなす。
(1) 傷病特別給付金等を受けることができる者の死亡に係る損害補償を受ける権利を有する者に支給される遺族特別支給金、遺族特別援護金、遺族特別給付金又は障害差額特別給付金(以下次項において「遺族特別支給金等」という。)
(2) 過誤払による返還金債権に係る同一の事由による同順位で受けることができる遺族特別給付金
2 前項の規定により傷病特別給付金等の過誤払による返還金債権に係る債務の弁済をすべき者に支払うべき遺族特別支給金等の支払金の金額を当該過誤払による返還金債権の金額に充当したときは、次に掲げる事項を記載した書面をもって、遺族特別支給金等を受ける者に通知するものとする。
(1) 過誤払による返還金債権に係る傷病特別給付金等の種類及び当該過誤払による返還金債権の金額
(2) 支払うべき遺族特別支給金等の種類、金額及び当該金額のうち前号の金額に充当した金額
(未支給の福祉事業)
第27条 外科後処置、補装具、リハビリテーション、アフターケア、介護等の供与、休業援護金、奨学援護金、就労保育援護金、傷病特別支給金、障害特別支給金、遺族特別支給金、障害特別援護金、遺族特別援護金、傷病特別給付金、障害特別給付金、遺族特別給付金、障害差額特別給付金若しくは長期家族介護者援護金又は第7条の規定による旅行費(以下「外科後処置の費用等」という。)の支給を受けることができる者が死亡した場合において、その死亡した者に支給すべき外科後処置の費用等でまだその者に支給しなかったもの(以下「未支給の福祉事業」という。)があるときは、その者の配偶者(婚姻の届出をしていないが、非常勤消防団員又は非常勤水防団員の死亡の当時事実上婚姻関係と同様の事情にあった者を含む。第30条において同じ。)、子、父母、孫、祖父母又は兄弟姉妹であって、その者の死亡の当時その者と生計を同じくしていたものに、これを支給する。
(1) 遺族補償年金の受給権者に支給すべき遺族特別支給金、遺族特別援護金及び遺族特別給付金 遺族補償年金を受けることができる他の遺族
(2) 第22条の2第1項の規定により支給すべき障害差額特別給付金 障害補償年金差額一時金を受けることができる他の遺族
(3) 第22条の2第2項の規定により支給すべき障害差額特別給付金 障害補償年金の受給権者が障害補償年金前払一時金を受けたため障害補償年金差額一時金を受けることができなくなった他の遺族
3 第1項の規定により未支給の福祉事業を受けるべき者の順位は、同項に規定する順序とし、前項の規定により未支給の福祉事業を受けるべき者の順位は、同項第1号に掲げる給付に係る未支給の福祉事業については補償条例第11条第3項に規定する順序(補償条例附則第4条の2第2項に規定する遺族にあっては同条第3項に規定する順序)、前項第2号又は第3号に掲げる給付に係る未支給の福祉事業については補償条例附則第3条の3第3項後段に規定する順序とする。
4 未支給の福祉事業を受けることができる同順位者が2人以上あるときは、その全額をその1人に支給することができるものとし、この場合においてその1人にした支給は、全員に対してしたものとみなす。
4 管理者は、傷病特別給付金等の額の改定を行った場合には、当該傷病特別給付金等を受ける者に対して改定後の特別給付金決定通知書を送付するものとする。
(1) 外科後処置費請求書、アフターケア費請求書 消福様式第6号
(2) 補装具費請求書 消福様式第7号
(3) リハビリテーション費請求書 消福様式第8号
(4) 旅行費請求書 消福様式第10号
(5) 休業援護金請求書 消福様式第11号
(6) 在宅介護を行う介護人の派遣費用請求書 消福様式第12号
(7) 奨学援護金請求書 消福様式第13号
(8) 就労保育援護金請求書 消福様式第14号
(9) 傷病特別支給金請求書 消福様式第15号
(10) 障害特別支給金請求書 消福様式第16号
(11) 遺族特別支給金請求書 消福様式第17号
(12) 障害特別援護金請求書 消福様式第16号
(13) 遺族特別援護金請求書 消福様式第17号
(14) 傷病特別給付金請求書 消福様式第15号
(15) 障害特別給付金請求書 消福様式第16号
(16) 遺族特別給付金請求書 消福様式第17号
(17) 障害差額特別給付金請求書 消福様式第18号
(18) 長期家族介護者援護金請求書 消福様式第19号
(未支給の福祉事業の請求)
第30条 第27条第1項に規定する未支給の福祉事業を受けようとする者は、消福様式第20号による未支給の福祉事業請求書を管理者に提出しなければならない。
2 第28条第2項の規定は、未支給の福祉事業について準用する。
(定期報告書)
第31条 奨学援護金又は就労保育援護金の支給を受ける者は、毎年1回4月1日から同月末日までの間に、消福様式第21号による奨学援護金定期報告書又は福祉様式第22号による就労保育援護金定期報告書を管理者に提出しなければならない。
(異動報告書)
第32条 奨学援護金又は就労保育援護金の支給を受ける者(第1号に掲げる事由のうち、死亡したことにより年金たる損害補償を受ける権利が消滅したときは、その者の遺族、第3号に掲げる事由が生じたときは補償条例第14条第1項又は第2項に規定する者)は、次の各号の一に該当する事由が生じたときは、遅滞なく、消福様式第23号による奨学援護金に関する異動報告書又は消福様式第24号による就労保育援護金に関する異動報告書を管理者に提出しなければならない。
(1) 氏名又は住所に変更があったとき
(3) 補償条例第14条の規定により遺族補償年金の支給が停止され又はその停止が解除される事由が生じたとき
2 奨学援護金の支給を受ける者は、当該奨学援護金に係る在学者等について、次の各号の一に該当する事由が生じたときは、遅滞なく、消福様式第23号による奨学援護金に関する異動報告書を管理者に提出しなければならない。
(1) 氏名、住所、学校等の名称又は学校等の所在地に変更があったとき
(2) 第12条第1項第4号の規定により奨学援護金の支給を受ける者について、遺族補償年金を受ける権利が消滅した場合において同号の規定による在学者等が補償条例第13条第1項の規定により当該遺族補償年金を受ける権利を有するに至ったとき
(3) 在学又は在校しなくなったとき
(4) 第12条第1項第2号又は第4号に該当する者と生計を同じくしなくなったとき
(5) 婚姻をしたとき
(6) 直系血族又は直系姻族以外の者の養子となったとき
(7) 離縁によって第12条第1項第2号に掲げる者又は同項第4号の非常勤消防団員若しくは非常勤水防団員との親族関係が終了したとき
(8) 高等専門学校の第4学年に進級したとき
(9) 奨学援護金を支給することが適当でないと認められたことにより奨学援護金が支給されなくなった在学者等についてその事情が消滅したとき
3 就労保育援護金の支給を受ける者は、当該就労保育援護金に係る保育児について、次の各号の一に該当する事由が生じたときは、遅滞なく、消福様式第24号による就労保育援護金に関する異動報告書を管理者に提出しなければならない。
(1) 氏名、住所、保育所等の名称又は保育所等の所在地に変更があったとき
(2) 第13条第1項第3号の規定により就労保育援護金の支給を受ける者について、遺族補償年金を受ける権利が消滅した場合において、同号の規定による保育児が補償条例第13条第1項の規定により当該遺族補償年金を受ける権利を有するに至ったとき
(3) 保育所等に預ける必要がなくなったとき
(4) 直系血族又は直系姻族以外の者の養子となったとき
(5) 離縁によって、第13条第1項第2号に掲げる者又は同項第3号の非常勤消防団員若しくは非常勤水防団員との親族関係が終了したとき
(福祉事業記録簿)
第33条 管理者は、福祉事業について、消防団員等福祉事業記録簿を備え、所要の事項を記載して整理しなければならない。
(補則)
第34条 この規則に定めるもののほか、福祉事業の実施に関し必要な事項は、管理者が別に定める。
附則
(施行期日)
第1条 この規則は、平成16年3月1日から施行する。
(福祉事業の経過措置)
第2条 この規則の施行の日(以下「施行日」という。)前に発生した事故による死亡若しくは負傷又は施行日前にその発生が確定した疾病による死亡若しくは障害若しくはその発生が確定した疾病に係る福祉事業については、旧福祉事業の実施に関する規則(昭和47年規則第1号)の例による。
附則(平成17年9月1日規則第14号)
(施行期日等)
1 この規則は、公布の日から施行する。
2 改正後の第17条の規定は、平成17年4月1日以後に支給事由の生じた障害補償の受給権者について適用し、同日前に支給事由の生じた障害補償の受給権者については、なお従前の例による。
3 改正後の第34条の規定は、平成16年7月1日から適用する。
(障害特別支給金等の内払)
4 新条例の規定による改正前の別表第3及びこの規則の規定による改正前の規則に基づいて支給された障害特別支給金、遺族特別支給金、障害特別援護金、遺族特別援護金、障害特別給付金又は遺族特別給付金については、新条例附則第2条第3項及び第4項の規定の例による。
附則(平成18年6月1日規則第24号)
(施行期日)
1 この規則は、公布の日から施行する。
(経過措置)
2 改正後の第12条第2項第4号の規定は、平成18年4月1日以後の月に係る奨学援護金について適用し、同日前の月に係る奨学援護金については、なお従前の例による。
附則(平成19年2月16日規則第6号)
(施行期日等)
1 この規則は、公布の日から施行し、この規則による改正後の新潟県市町村総合事務組合消防団員等福祉事業の実施に関する規則(以下「改正後の規則」という。)は、平成18年4月1日から適用する。ただし、同規則第4条第5項の規定は、平成18年10月1日から適用する。
(障害等級の改正に伴う経過措置等)
2 改正後の規則に係る新潟県市町村総合事務組合消防団員等に係る損害補償の支給等に関する規則(平成19年規則第3号。以下「支給規則」という。)別表第2の適用については、同規則附則第2条の規定の例による。
3 非常勤消防団員又は非常勤水防団員(以下「団員」という。)が公務上負傷し、若しくは疾病にかかり、平成18年3月31日以前に治ったとき、又は同日前に障害補償年金を受ける者の当該障害の状態に変更があったときにおける改正後の規則第6条第1項及び第3項、第12条第1項第1号の規定の適用については、なお従前の例による。
4 団員が平成18年3月31日以前に公務上死亡した場合におけるこの規則による改正前の新潟県市町村総合事務組合消防団員等福祉事業の実施に関する規則(次項において「改正前の規則」という。)第16条第2項第3号の規定の適用については、なお従前の例による。
5 新潟県市町村総合事務組合消防団員等公務災害補償条例の一部を改正する条例(平成19年条例第7号)による改正前の新潟県市町村総合事務組合消防団員等公務災害補償条例別表第2及び別表第3並びに改正前の規則の規定に基づいて支給された傷病特別支給金、障害特別支給金、遺族特別支給金若しくは障害特別援護金、遺族特別援護金又は傷病特別給付金、障害特別給付金、遺族特別給付金については、支給規則附則第2条第2項の規定の例による。
附則(平成19年12月3日規則第24号)
この規則は、公布の日から施行する。
附則(平成20年6月2日規則第10号)
この規則は、公布の日から施行し、改正後の第12条及び第13条の規定は、平成19年12月26日から適用する。
附則(平成24年8月1日規則第7号)
この規則は、公布の日から施行し、平成24年4月1日から適用する。
附則(平成25年4月1日規則第2号)
この規則は、公布の日から施行する。
附則(平成25年5月1日規則第6号)
この規則は、公布の日から施行する。
附則(平成27年9月1日規則第12号)
この規則は、公布の日から施行し、改正後の第12条第2項第1号及び第13条第1項第1号の規定は、平成27年4月1日から適用する。
附則(平成28年7月1日規則第10号)
この規則は、公布の日から施行する。
附則(平成29年5月1日規則第19号)
この規則は、公布の日から施行し、改正後の新潟県市町村総合事務組合消防団員等福祉事業の実施に関する規則の規定は、平成29年4月1日から適用する。
附則(平成30年5月1日規則第8号)
この規則は、公布の日から施行し、改正後の新潟県市町村総合事務組合消防団員等福祉事業の実施に関する規則の規定は、平成30年4月1日から適用する。























消福様式第9号 削除































